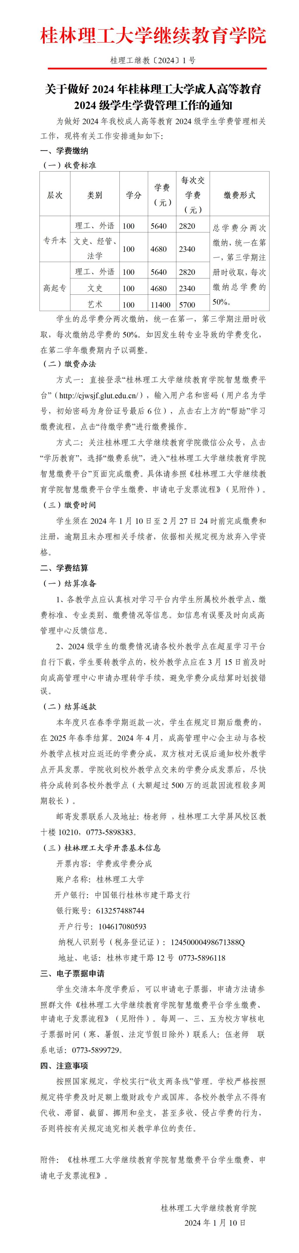
关于做好2024年350vip浦京集团官网成人高等教育2024级学生学费管理工作的通知 发布者:成高管理中心 2024-01-10 已阅人次 (一审:杨燕芳 二审:段伟才 三审:李衡) 上一条:关于做好2024年350vip浦京集团官网成人高等教育2023级及之前年级学生学费管理工作的通知 下一条:关于对谭丙春等753名成人高等教育2023级新生按放弃入学资格处理的公告 关注我们